【eVTOL应急供电系统功率链路设计实战:能量密度、可靠性与极端工况的平衡之道】(应急供电车能供电多久)
在电动垂直起降飞行器朝着高安全、长航时与高可靠性不断演进的今天,其内部的应急供电与关键系统功率管理已不再是简单的备份单元,而是直接决定了飞行安全边界、任务弹性与适航认证的核心。一条设计精良的高性能功率链路,是eVTOL实现极端工况下持续供电、高功率密度输出与极端环境耐受的物理基石。

图1: AI低空应急供电 eVTOL方案与适用功率器件型号分析推荐VBPB1135NI25与VBC6P2216与VBL1201N与VBGMB1252N与产品应用拓扑图_01_total
然而,构建这样一条链路面临着多维度的挑战:如何在提升能量转换效率与控制重量/体积之间取得平衡?如何确保功率器件在剧烈振动、宽温域与高海拔下的长期可靠性?又如何将电磁兼容、热管理与飞控系统无缝集成?这些问题的答案,深藏于从关键器件选型到系统级集成的每一个工程细节之中。
一、核心功率器件选型三维度:电压、电流与拓扑的协同考量
1. 主升压/母线稳压MOSFET:能量转换效率与功率密度的关键
关键器件为VBL1201N (200V/100A/TO-263),其选型需要进行深层技术解析。在电压应力分析方面,考虑到eVTOL高压电池组(典型电压平台>400V)及应急系统可能需要的独立升降压转换,200V的耐压适用于多相交错并联的次级同步整流或低压大电流DC/DC母线生成。为应对飞行中复杂的电压浪涌(如负载突卸、电机反电动势),需配合TVS及主动钳位电路构建完整保护。
在动态特性与效率优化上,极低的导通电阻(Rds(on)@10V=7.6mΩ)直接决定了导通损耗。以应急供电系统输出100A电流为例,单管导通损耗仅为100² × 0.0076 = 76W,采用多管并联可进一步分摊热应力。TO-263封装利于直接焊接在厚铜PCB或散热基板上,是实现高功率密度(>3kW/kg)的关键。其栅极特性(Vth=4V)也具备良好的抗干扰能力,适应高噪声的机载环境。
2. 关键电机备份通道驱动MOSFET:安全冗余与瞬态响应的决定性因素

图2: AI低空应急供电 eVTOL方案与适用功率器件型号分析推荐VBPB1135NI25与VBC6P2216与VBL1201N与VBGMB1252N与产品应用拓扑图_02_boost
关键器件选用VBGMB1252N (250V/80A/TO-220F),其系统级影响可进行量化分析。在安全冗余设计方面,eVTOL的多旋翼电机驱动需采用N+1或N+2冗余。该器件250V耐压足以覆盖多数备份电机驱动逆变器的直流母线电压(通常<96V),并提供充足裕量。80A的连续电流能力可满足单个备份电机通道的峰值功率需求。
在瞬态响应与可靠性上,SGT(屏蔽栅沟槽)技术提供了优异的开关特性与可靠性。其低栅极电荷有助于在高达100kHz的PWM频率下实现快速响应,这对于飞控系统进行精确的力矩补偿至关重要。TO-220F的全塑封结构提供了更高的绝缘性与抗振动能力,符合航空环境要求。驱动设计需采用隔离型驱动芯片,栅极电阻需优化以平衡开关速度与电压过冲。
3. 分布式负载管理与BMS保护MOSFET:智能化配电与安全隔离的实现者
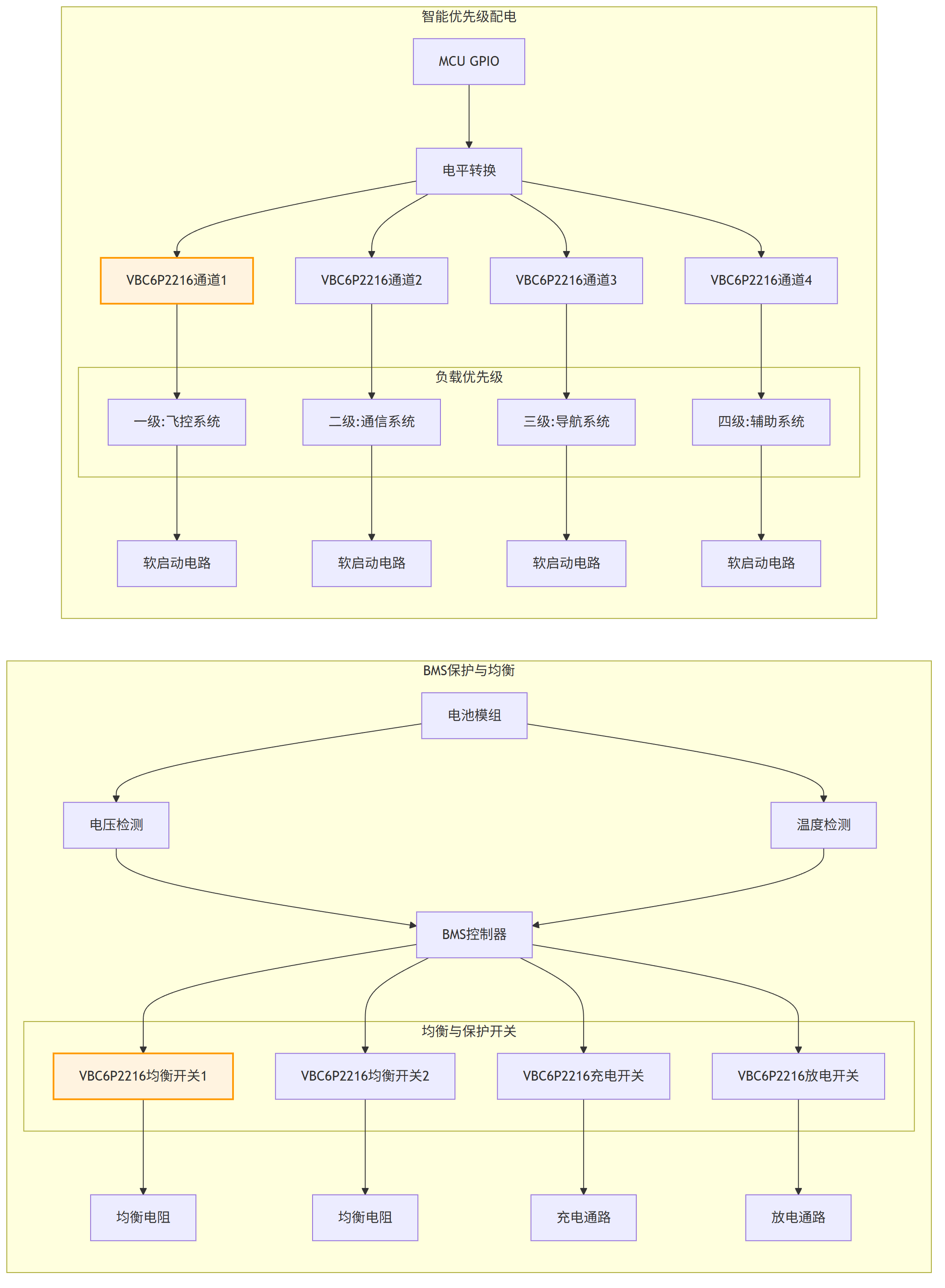
关键器件是VBC6P2216 (双路-20V/-7.5A/TSSOP8),它能够实现高集成度的智能配电与电池管理。典型的负载管理逻辑包括:当主供电失效时,应急系统按优先级顺序(如飞控>通信>导航>其他)自动接通关键负载;在电池过流或短路时,BMS中的该器件可执行毫秒级切断;并可实现负载的软启动以抑制浪涌电流。
在系统集成优势方面,双P沟道MOSFET集成于微型TSSOP8封装,节省了超过70%的PCB面积,这对于空间极端受限的航空电子设备至关重要。其极低的导通电阻(13mΩ @10V)确保了配电路径上的最小压降与能量损失。集成化设计也简化了驱动电路,提升了多路冗余配电的可靠性。
二、系统集成工程化实现
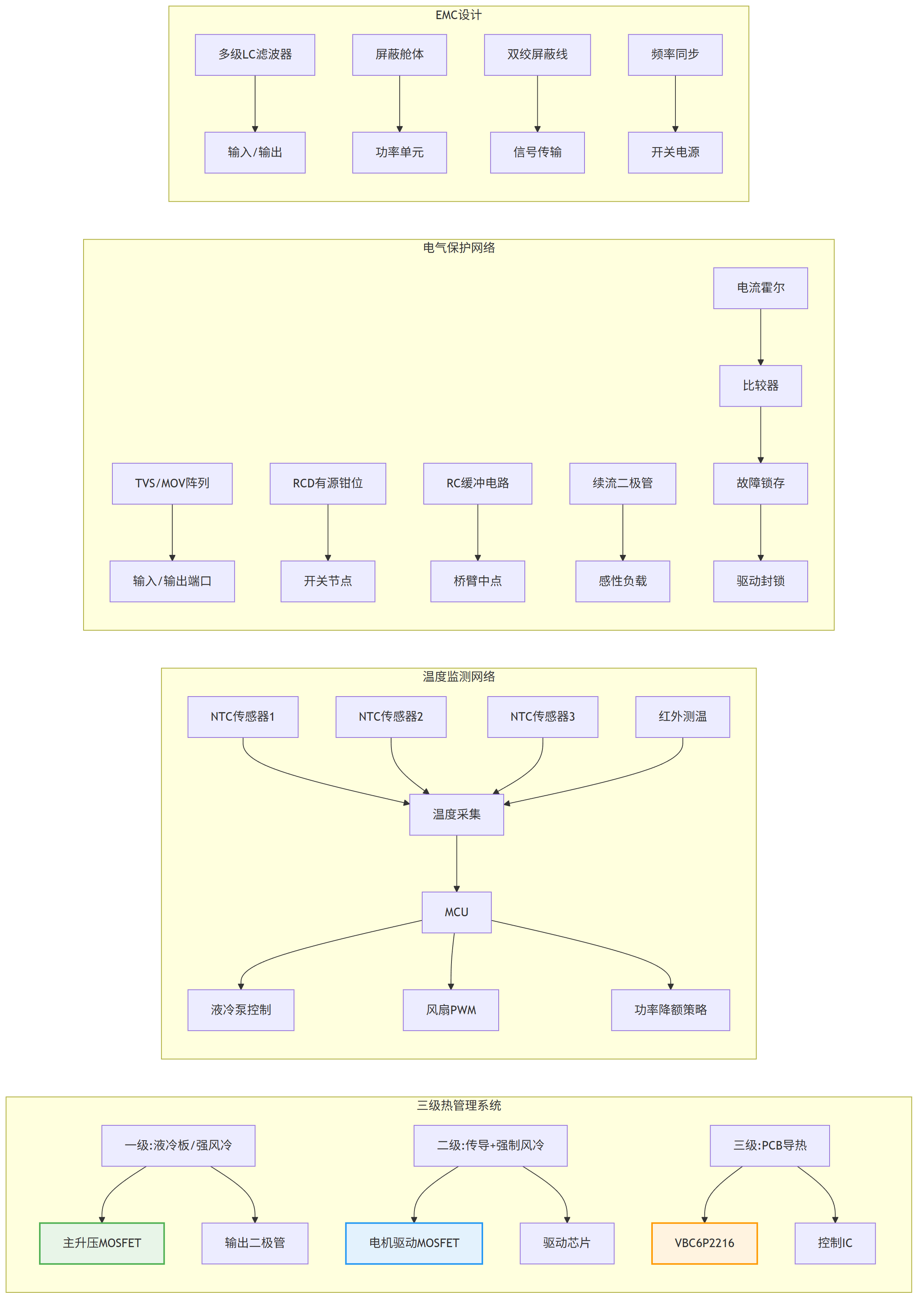
1. 适应极端环境的热管理架构
我们设计了一个适应高空、低气压与宽温域的三级散热系统。一级强制液冷/强风冷针对VBL1201N这类主功率MOSFET,直接与机载冷板或风道集成,确保在最高环境温度70℃下结温不超过110℃。二级传导散热加强制风冷面向VBGMB1252N等电机驱动MOSFET,通过导热绝缘垫片紧固于金属结构件,利用旋翼下洗气流散热。三级PCB导热与自然对流用于VBC6P2216等高度集成芯片,依靠多层板内埋铜层和通孔阵列将热量扩散至整个PCB。
具体实施方法包括:主功率MOSFET采用DBC陶瓷基板直接水冷方案;所有功率回路使用至少3oz加厚铜箔或铜排;在振动敏感部位使用导热胶加固器件与散热器的机械连接。

图3: AI低空应急供电 eVTOL方案与适用功率器件型号分析推荐VBPB1135NI25与VBC6P2216与VBL1201N与VBGMB1252N与产品应用拓扑图_03_inverter
2. 高等级电磁兼容性与抗干扰设计
对于传导EMI抑制,在应急供电系统输入/输出端部署多级LC滤波器,电感需采用高饱和电流的磁粉芯材料。所有开关功率回路遵循“最小化高频环路面积”原则,采用叠层母排或紧密平行走线。
针对辐射EMI与敏感度,对策包括:所有关键信号线采用双绞屏蔽线,屏蔽层360度端接;对开关电源实施严格的频率同步与扩频调制,避免与飞控通信频段(如433MHz, 2.4GHz)产生互调干扰;整个功率单元置于金属屏蔽舱内,并提供低阻抗多点接地。
3. 面向适航的可靠性增强设计
电气应力保护通过网络化设计实现。在高压输入端部署多级防雷击和浪涌保护电路(如GDT、MOV、TVS组合)。电机驱动桥臂采用RC缓冲与有源钳位相结合。所有感性负载(如继电器、电磁阀)必须并联续流二极管或RC网络。
故障诊断与健康管理机制涵盖:实现基于高频电流采样与模型预测的实时短路检测,响应时间<1μs;对关键功率器件结温进行在线估算与监测;通过监测MOSFET的导通压降微变,实现早期老化预警,数据上传至飞控健康管理系统。
三、性能验证与测试方案
1. 关键测试项目及标准
为确保设计满足航空严苛要求,需要执行一系列关键测试。高海拔效率测试在模拟低气压(对应5000米海拔)环境下进行,考核散热与绝缘性能,效率下降不得超过额定值的2%。振动与冲击测试依据航空标准(如DO-160G),进行宽频随机振动与半正弦冲击试验,要求试验后电气性能无劣化。宽温域循环测试在-40℃至+85℃温度范围内进行至少500次循环,验证材料与焊接可靠性。功率密度与重量评估测量系统单位重量与体积下的持续输出功率,目标值需大于2.5kW/kg和2.0kW/L。故障注入测试模拟单点/多点失效,验证应急切换逻辑与时间(要求<10ms)是否符合功能安全目标。

图4: AI低空应急供电 eVTOL方案与适用功率器件型号分析推荐VBPB1135NI25与VBC6P2216与VBL1201N与VBGMB1252N与产品应用拓扑图_04_distribution
2. 设计验证实例
以一套3kW级eVTOL应急供电与备份驱动系统测试数据为例(输入:高压直流400V, 环境温度:25℃),结果显示:系统峰值效率在额定输出时达到97.5%。关键点温升方面,主升压MOSFET(液冷)在3kW输出下温升为35℃,备份驱动MOSFET(强风冷)温升为48℃,负载开关IC温升为15℃。功率密度实测为2.8kW/kg。切换时间在主电源失效至应急电源全功率输出响应时间实测为8.2ms。
四、方案拓展
1. 不同动力等级与构型的方案调整
针对不同级别的eVTOL,方案需要相应调整。轻型物流/巡检无人机(功率10-50kW)可采用本文所述核心器件构建高度集成的集中式应急电源模块。城市空中交通(UAM)载人eVTOL(功率200-500kW)需在高压侧采用VBPB1135NI25 (1350V IGBT) 等高压器件构建高压直接备份通道,电机驱动采用多模块并联,散热升级为强制液冷循环。混合动力eVTOL的应急系统可能需要集成高压发电启动功能,对器件的双向导通与快速开关能力提出更高要求。
2. 前沿技术融合
智能健康预测与视情维护是必然方向,通过融合器件电气参数(如Rds(on)漂移)、热循环次数与振动频谱数据,利用AI算法预测功率链路剩余寿命。
宽禁带半导体应用路线图可规划为:第一阶段采用高性能硅基MOSFET/IGBT(当前方案);第二阶段(未来2-3年)在高效DC/DC环节引入GaN器件,将开关频率提升至500kHz以上,大幅减小磁性元件体积重量;第三阶段(未来5年)向全SiC MOSFET方案演进,预计可使系统效率再提升2-3%,功率密度再提高50%以上,并显著改善高温性能。
eVTOL应急供电系统的功率链路设计是一个在极端约束下寻求最优解的系统工程,必须在功率密度、效率、可靠性、环境适应性与重量之间取得精妙平衡。本文提出的分级优化方案——高压大电流级追求极致功率密度与效率、备份驱动级强调安全冗余与快速响应、智能配电级实现高集成与高可靠控制——为不同构型与吨位的eVTOL开发提供了清晰的实施路径。

图5: AI低空应急供电 eVTOL方案与适用功率器件型号分析推荐VBPB1135NI25与VBC6P2216与VBL1201N与VBGMB1252N与产品应用拓扑图_05_thermal
随着航空电动化与智能化技术的深度融合,未来的机载功率管理将朝着高度集成、智能冗余、实时健康管理的方向发展。建议工程师在采纳本方案基础框架的同时,严格遵循航空级设计规范与适航要求,为产品的安全认证与商业化运营做好充分准备。
最终,卓越的航空功率设计是无声的守护者,它不直接呈现给乘客,却通过确保极端情况下的持续动力、关键系统的万无一失与整机寿命的持久可靠,为飞行安全提供最坚实的底层保障。这正是航空级工程智慧的真正价值所在。










