企业上云必读:云服务器ECS、轻量应用服务器、物理机该如何抉择?(企业上云有什么用)
作为企业数字化转型的核心一步,“上云”早已不是选择题,而是必答题。但面对市面上五花八门的服务器类型,很多企业负责人、运维人员都会陷入困惑:云服务器ECS、轻量应用服务器、物理机,到底该选哪一个?
其实没有绝对的“最好”,只有“最适配”。三者的核心差异的在于资源分配、运维难度、成本投入和适用场景,今天就用最通俗的语言,从多个维度做详细对比,帮你快速找准适合自己企业的选型方向,全程不涉及任何品牌,只讲客观干货。
云服务器ECS、轻量应用服务器、物理机该如何抉择?
先搞懂:三者到底是什么?(通俗版定义)
在对比之前,先帮大家理清三个概念,避免被专业术语绕晕,用“租房”类比更易理解:
1. 轻量应用服务器:精装单身公寓
相当于房东帮你装修好、配齐基础家电的单身公寓,你拎包就能入住,不用自己折腾装修和家电配置。它是为轻量业务设计的集成化服务,整合了计算、存储、网络等基础资源,预装了常用应用镜像,简化了配置流程,不用专业的运维知识也能快速上手。
核心特点:简单、省心、低成本,适合不需要复杂配置的轻量需求,相当于“傻瓜式”服务器,主打低门槛上云。
2. 云服务器ECS:可自由改造的精装套房
相当于一套格局灵活的精装套房,你可以根据自己的需求,自由添加家具、改造空间(比如把客厅改成书房),也能随时换更大的房子。它基于虚拟化技术,将海量物理服务器整合为资源池,再根据用户需求动态分配虚拟计算单元,支持CPU、内存、带宽、存储等资源的灵活调整,权限完全由用户掌控。
核心特点:灵活、可扩展、功能全面,兼顾易用性和专业性,能适配从简单到复杂的多种业务场景,是目前企业上云的主流选择。
3. 物理机:独立别墅
相当于一套完全属于你的独立别墅,土地、房屋结构、装修全由你说了算,没有邻居争抢资源,私密性和自主性极强。它是真实存在的物理硬件设备,由CPU、内存、硬盘、网卡等物理组件构成,资源100%独占,没有虚拟化损耗,性能稳定且可控。
核心特点:性能强、安全性高、资源独占,但需要自己负责装修(配置系统)、维护(硬件维修),投入成本也最高。
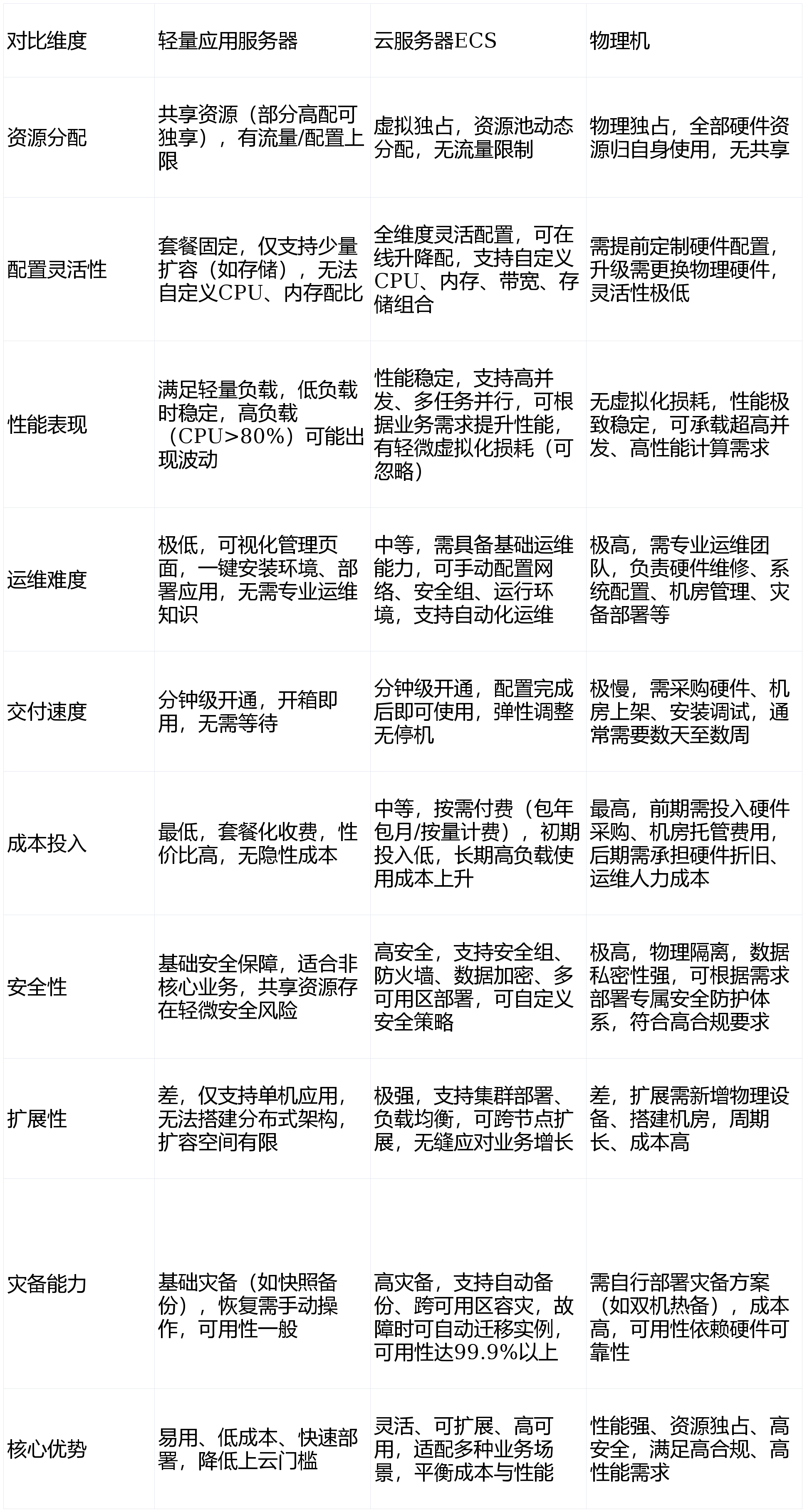
多维度详细对比:一张表看懂核心差异
为了更直观,整理了10个核心维度,从基础配置到成本运维,全方位对比三者的差异,避开专业坑,小白也能看懂:

关键抉择:不同企业/业务,该选哪一个?
看完对比,很多人还是会纠结,其实核心看「业务规模」「运维能力」「成本预算」「合规需求」这四个关键点,对应推荐如下,精准避坑:
1. 选轻量应用服务器:适合“轻量级、低门槛”需求
如果你的企业符合以下情况,直接选轻量应用服务器,省心又省钱:
初创企业、个人开发者,或中小企业的非核心业务(无专业运维团队);
业务场景简单,比如搭建个人博客、小型品牌官网、静态网站、轻量论坛;
业务负载轻,日均访问量低,无高并发、高性能需求;
预算有限,追求高性价比,希望快速部署、无需投入过多精力在运维上。
补充:轻量应用服务器的核心优势是“开箱即用”,但短板也很明显——扩展性差,当业务增长到一定规模(比如日均访问量破万、需要部署复杂应用),建议及时迁移到ECS。
2. 选云服务器ECS:适合“规模化、高灵活”需求
ECS是目前大多数企业的“最优解”,尤其适合以下场景,兼顾灵活与稳定:
中小企业核心业务、互联网企业全场景(如电商平台、在线办公系统、短视频平台);
业务有波动,需要弹性调整资源(比如电商大促、活动峰值,需临时提升带宽和CPU);
有基础运维团队,能自主配置运行环境、安全策略,需要搭建分布式架构、负载均衡;
预算中等,希望平衡成本与性能,既不想承担物理机的高投入,也不满足于轻量服务器的局限性。
补充:ECS的灵活性体现在“按需调整”,企业可以根据业务发展阶段,从低配逐步升级到高配,避免资源浪费,也能应对突发需求,是性价比最高的“万能型”选择。
3. 选物理机:适合“高合规、高性能”需求
物理机的使用场景相对小众,仅适合对性能、安全、合规有极高要求的企业,具体如下:
大型企业、金融机构、政务单位,核心业务需符合严格的合规要求(如数据物理隔离);
业务负载极高,需要承载超高并发、高性能计算(如大型数据库集群、气象模拟、基因测序、在线游戏服务端);
有专业的运维团队和机房资源,能承担硬件采购、维修、灾备部署的成本和精力;
长期稳定运行,业务负载波动小,且预算充足,追求极致的性能和数据安全性。
补充:物理机的核心优势是“资源独占、无虚拟化损耗”,但前期投入大、运维复杂,对于大多数中小企业来说,完全没必要选择,除非有不可替代的合规或性能需求。
避坑提醒:这3个误区一定要避开
很多企业上云选型时,容易陷入以下误区,导致资源浪费或业务不稳定,提前规避:
误区一:追求“高性能”,盲目选物理机/高配ECS——很多中小企业的业务根本用不上超高性能,低配ECS或轻量服务器就足够,过度追求高性能只会增加成本;
误区二:图省心,长期用轻量服务器承载核心业务——轻量服务器的扩展性和稳定性有限,核心业务长期使用,容易出现性能瓶颈、数据安全风险;
误区三:忽视运维能力,盲目选ECS/物理机——如果没有专业运维团队,选ECS会面临配置困难、安全漏洞等问题,选物理机更是无法应对硬件故障,不如先从轻量服务器起步。
最后总结:选型核心逻辑
企业上云选型,本质是“匹配业务需求”:
轻量应用服务器:轻量业务、低门槛、低成本 → 入门级选择;
云服务器ECS:灵活扩展、高可用、中成本 → 主流选择;
物理机:高性能、高安全、高成本 → 小众刚需选择。
另外,很多企业会采用“混合选型”策略:核心业务用ECS保障稳定,轻量业务用轻量应用服务器控制成本,超高性能需求(如核心数据库)用物理机,按需搭配,实现成本与性能的最优平衡。










