“创新积分制”工作指引(2.0版)(全国试行版)
2025 年 10 月科技部发布《“创新积分制” 工作指引(2.0 版)(全国试行版)》,是在 1.0 版全国推广实践基础上,结合调研发现的指标数据获取难、适配性不足等问题,经 20 余万家企业样本推演论证后完成的升级,旨在进一步发挥该科技金融政策工具效能,精准赋能科技型企业,助力高水平科技自立自强。
该指引以习近平新时代中国特色社会主义思想为指导,明确 “创新积分制” 核心定位为实现企业创新能力 “找得到、评得准、用得好”,通过量化评价识别科技型企业、分级评估创新属性、联动政策拓展金融服务场景,实施遵循统一指导全国试行、因地制宜鼓励创新、精准施策多元赋能三大原则。
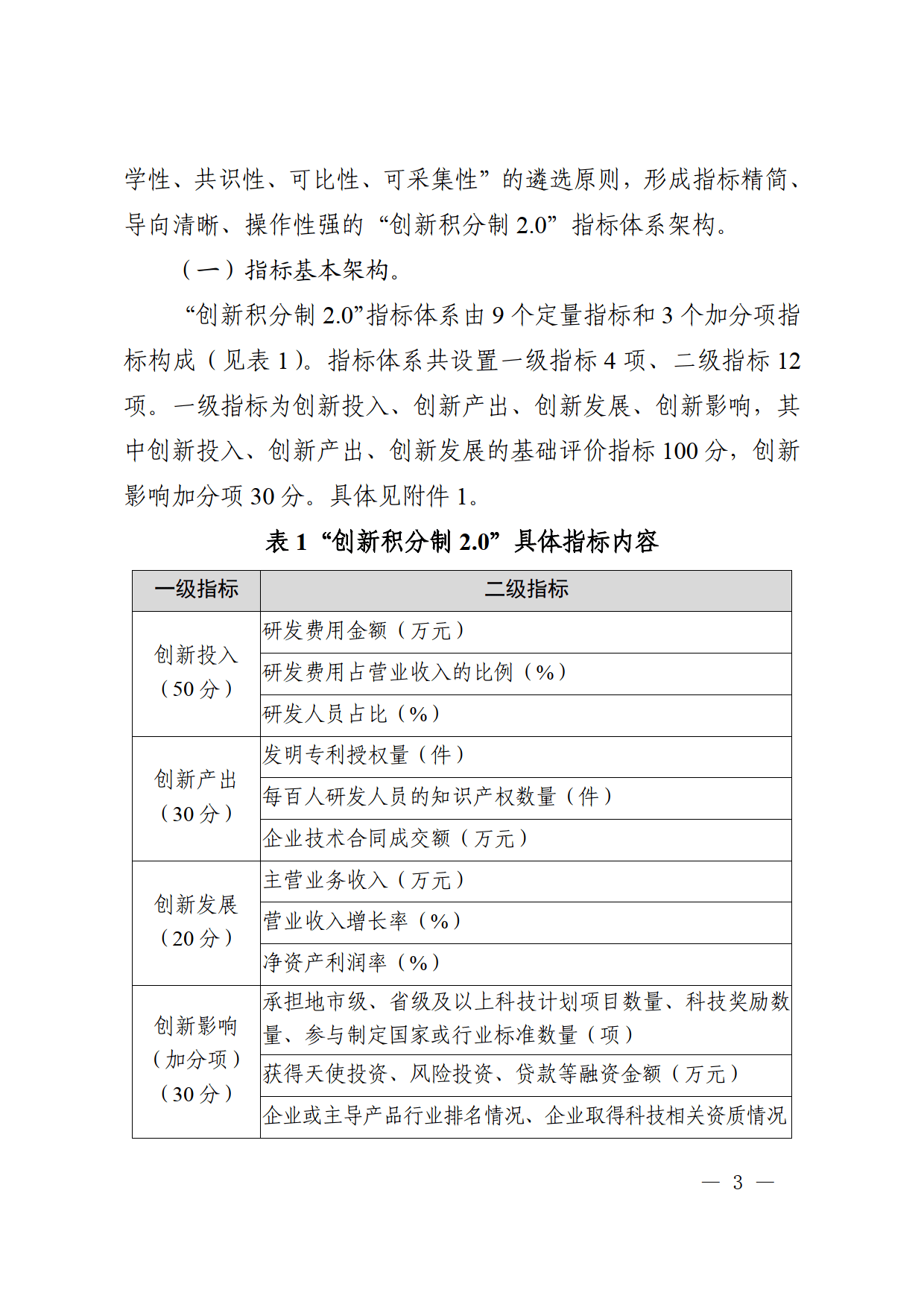
核心升级体现在指标体系与权重设置,2.0 版形成 4 项一级指标、12 项二级指标的架构,含 9 个定量指标和 3 个加分项指标,基础评价 100 分、创新影响加分项 30 分,总分 130 分。一级指标分为创新投入(50 分)、创新产出(30 分)、创新发展(20 分)和创新影响(加分项 30 分),涵盖研发费用、发明专利授权量、主营业务收入、融资金额等核心维度,同时明确各指标数据年限、解释及税务、科技、知识产权局等数据来源。
权重设置实现双重差异化,一是按初创期(0-5 年)、成长期(5-10 年)、稳定期(10 年以上)划分企业成长阶段,侧重不同评价维度;二是针对新一代信息技术、生物医药等八大技术领域制定专属权重表。评价结果按得分分为 A(85 分及以上)、B(70-85 分)、C(60-70 分)、D(60 分以下)四级,为分类分级管理提供依据。
与 1.0 版相比,2.0 版指标体系做了优化调整,删除研发费用增速、PCT 专利申请量等 6 项指标,将科技人员占比、发明专利申请量等 5 项指标修改完善,新增每百人研发人员的知识产权数量、企业行业排名及资质情况等 2 项指标,让指标更精简、可采集性更强。
在结果应用上,指引提出四大方向:深化金融精准对接,拓展 “积分贷”“积分投” 等服务场景;强化政策联动,将积分与贷款贴息、科技计划项目申报等结合;推动地方精准施策,实现企业动态评价与精准画像;加强典型案例推广,提升政策覆盖面与企业参与度。同时,科技部已与多家金融机构建立 “总对总” 合作机制,推出 “创新积分贷” 等产品,并联动科技创新再贷款、专项担保计划,推动各类资源向科技型企业精准聚集。





















免责声明:我们尊重知识产权、数据隐私,只做内容的收集、整理及分享,报告内容来源于网络,报告版权归原撰写发布机构所有,通过公开合法渠道获得,如涉及侵权,请及时联系我们删除,如对报告内容存疑,请与撰写、发布机构联系











